Yandex Cloud
Search
Discuss with expertTry it for free
  • Customer Stories
  • Documentation
  • Blog
  • All Services
  • System Status
  • Marketplace
    • Featured
    • Infrastructure & Network
    • Data Platform
    • AI for business
    • Security
    • DevOps tools
    • Serverless
    • Monitoring & Resources
  • All Solutions
    • By industry
    • By use case
    • Economics and Pricing
    • Security
    • Technical Support
    • Start testing with double trial credits
    • Cloud credits to scale your IT product
    • Gateway to Russia
    • Cloud for Startups
    • Center for Technologies and Society
    • Yandex Cloud Partner program
    • Price calculator
    • Pricing plans
  • Customer Stories
  • Documentation
  • Blog
© 2026 Direct Cursus Technology L.L.C.
Yandex SmartCaptcha
  • Getting started
  • Access management
  • Pricing policy
  • Terraform reference
  • Monitoring metrics
  • Audit Trails events
  • Release notes

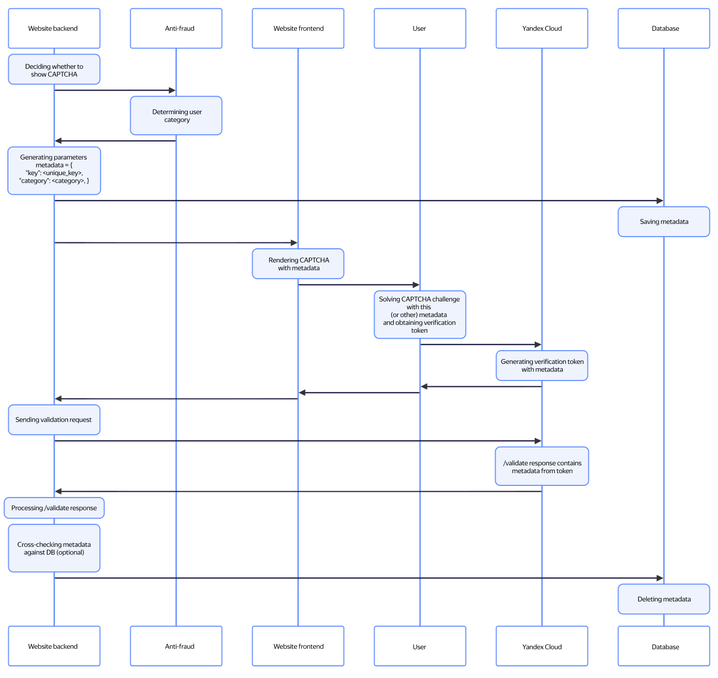
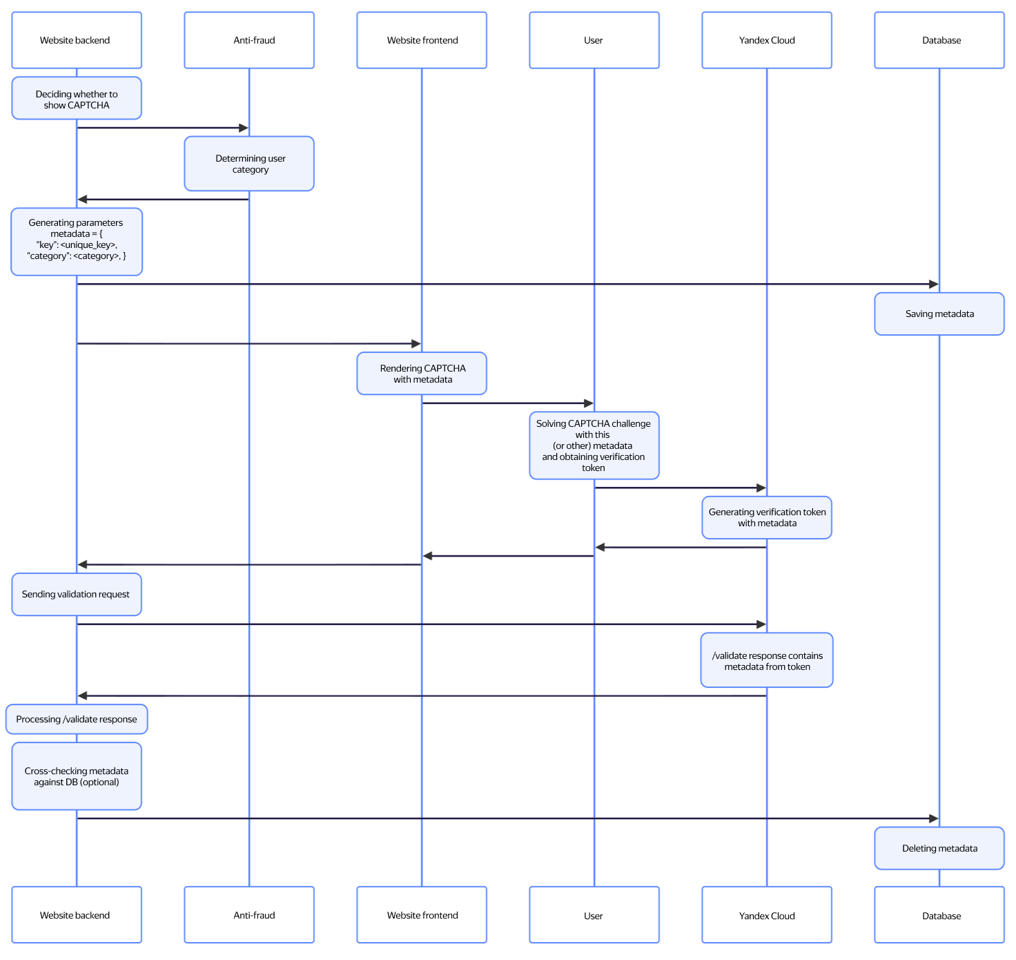
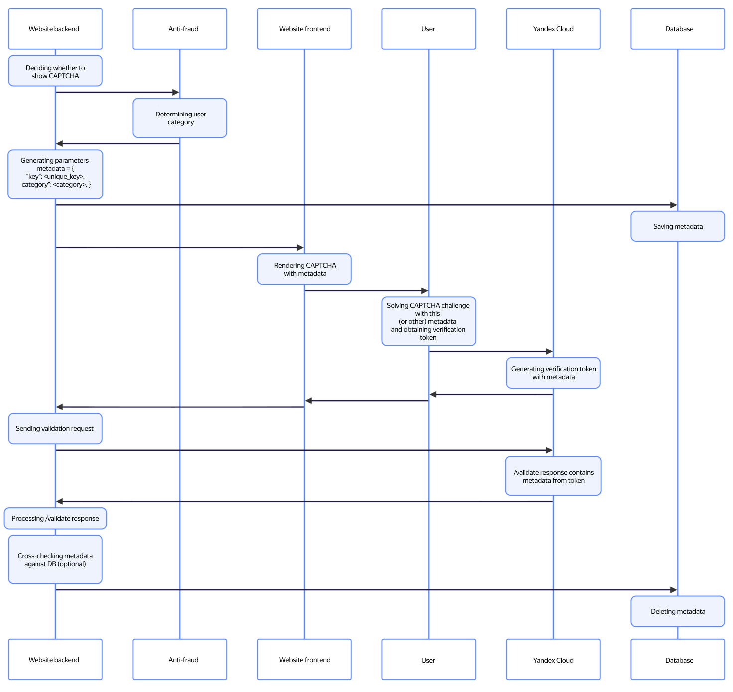
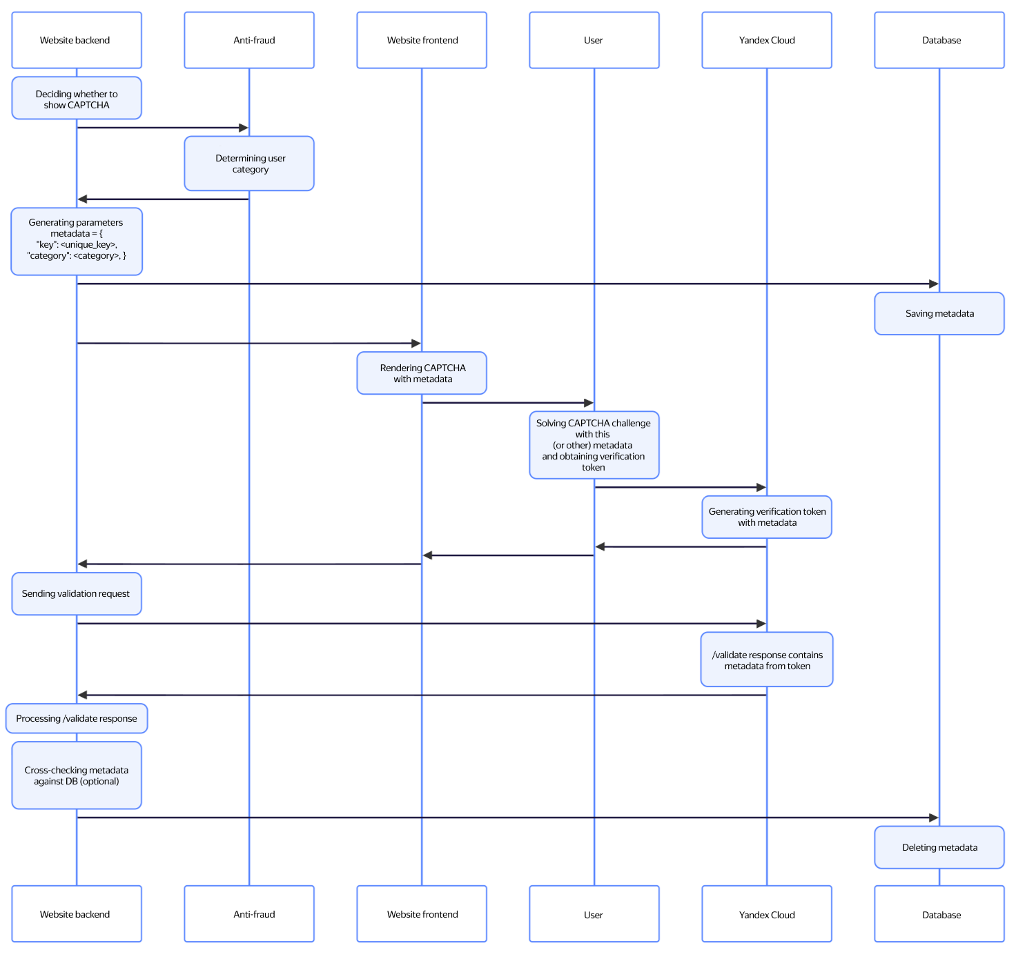
CAPTCHA with metadata flowchart

Written by
Yandex Cloud
Updated at January 20, 2026

metadata

Was the article helpful?

© 2026 Direct Cursus Technology L.L.C.