Manzana и «Магнит» развернули программу лояльности в Yandex Cloud

О чём эта история

«Магнит» — одна из ведущих розничных сетей в России и крупнейшая по количеству магазинов, их у неё более 30 тыс. В сеть входят магазины у дома «Магнит», «Магнит у дома плюс», киоски «МагнитGO», «М Сити», жёсткие дискаунтеры В1, мягкие дискаунтеры «Моя Цена», «Магнит Аптека», «Магнит Косметик», суперсторы «Магнит Экстра», супермаркеты «Магнит Семейный», «Дикси», «Заряд» и магазины «Азбука вкуса». В компании работает более 360 тыс. человек.

В 2022 году «Магнит» в сжатые сроки перенёс программу лояльности для 80 млн клиентов на новое решение. Для этого сеть привлекла компанию Manzana Group, которая 19 лет создаёт CRM для розничной торговли, разрабатывает решения для программ лояльности, помогает крупным ритейлерам вести персонализированные коммуникации с покупателями, анализировать поведение клиентов и создавать для них индивидуальные рекомендации. Менее чем за год партнёры подготовили и развернули новую систему в Yandex Cloud. Чтобы обеспечить бесшовный переход без даунтайма, переносили по 2–3 млн пользователей в неделю. Новая программа поддерживает более 300 млн персональных предложений.

Полноэкранное изображение

Обеспечить надёжную работу программы лояльности

В 2022 году прежний вендор программы лояльности прекратил сотрудничество с «Магнитом» и программа перестала поддерживаться и развиваться. Ритейлеру нужно было оперативно найти замену вендора на российском рынке, чтобы избежать инфраструктурных и бизнес-рисков и обеспечить соблюдение 152-ФЗ. Нужно было быстро мигрировать на новое решение, обеспечив непрерывность бизнес-процессов и незаметный переход для клиентов.

«Магнит» искал надёжного поставщика, который обеспечит непрерывную работу программы лояльности для миллионов клиентов и выполнение бизнес-требований, а также справится с растущими нагрузками. «Магнит» выбрал Manzana Loyalty Online, потому что она хранит и обрабатывает терабайты информации, доступна для 320 млн аккаунтов, а системы лояльности выдерживают пиковые нагрузки в 7,5 тыс. транзакций в секунду. Кроме того, Manzana Group подтвердила возможность бесшовного переноса без перерывов в работе клиентского сервиса.
Компании «Магнит» была нужна интеграция программы лояльности с мобильным приложением, службой доставки, кассовым ПО и корпоративным хранилищем данных. Для этого компании требовалась надёжная облачная инфраструктура. У «Магнита» уже был опыт использования инфраструктуры Yandex Cloud для других задач. Кроме того, Yandex Cloud уже обеспечивал надёжное хранение и обработку 1 ПБ данных «Магнита», поэтому выбор пал на эту облачную платформу.

Перенос программы лояльности в инфраструктуру Yandex Cloud

Программа лояльности группы компаний «Магнит» действует в магазинах «Магнит», «Магнит у дома плюс», киосках «МагнитGO», «М Сити», жестких дискаунтерах В1, мягких дискаунтерах «Моя Цена», «Магнит Аптека», «Магнит Косметик», суперсторах «Магнит Экстра», супермаркетах «Магнит Семейный», «Дикси», «Заряд» и магазинах «Азбука вкуса».

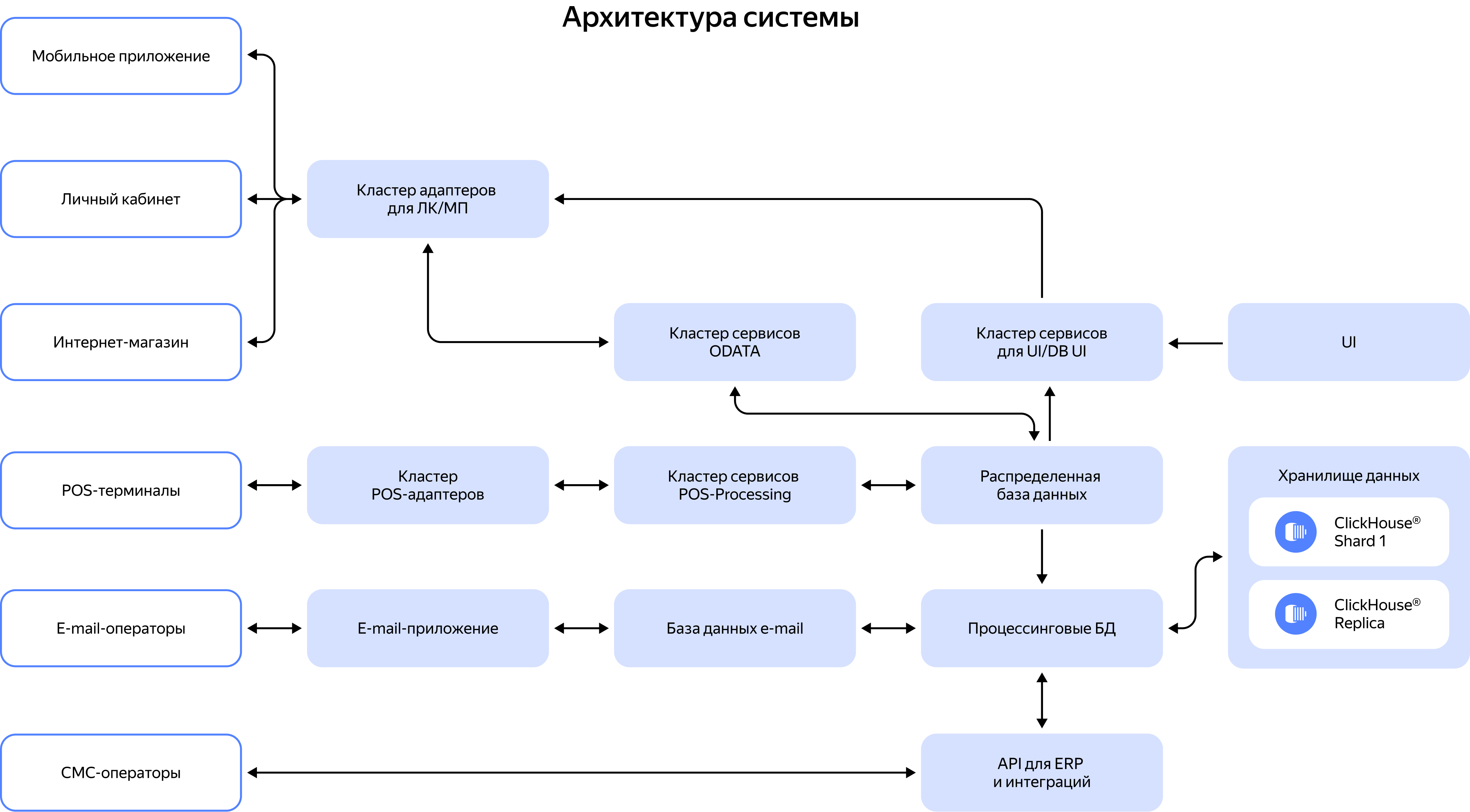
Переход на облачную инфраструктуру проходил в несколько этапов. Первый — подготовка системы — начался осенью 2022 года. Manzana Loyalty Online использует API для интеграции с инфраструктурой клиента. Поэтому на первом этапе написали адаптеры — сервисы, которые конвертируют данные старой системы в подходящие для Manzana форматы. В дальнейшем это позволило бесшовно переключить мобильное приложение и кассы «Магнита» на новую платформу лояльности. На втором этапе сначала настроили инфраструктуру и реализовали минимальный набор бизнес-сценариев. Перевели в новую систему первую тестовую группу приблизительно из 100 человек, чтобы проверить, что программа лояльности работает как запланировано и переход успешен.

Большая часть решений Manzana, в том числе процессинг, работает на 230 виртуальных машинах Yandex Compute Cloud. С помощью Yandex Data Transfer процессинг обменивается данными с магазинами. Обрабатываются данные магазинов, товарного каталога сети, чеков и параметров акций. Например, во время обслуживания покупателя на кассе магазина при сканировании карты лояльности сначала идентифицируется участник, а затем для него обрабатываются условия в системе Manzana. Manzana Loyalty Online формирует ответ с информацией о скидках, акциях и бонусах клиента, и отправляет его на кассу. Также в реальном времени процессинг обрабатывает данные, полученные по API из мобильного приложения.

Накопленные данные переносили с марта по сентябрь 2023 года, поэтапно переключая всех пользователей программы лояльности из старой системы в Manzana. Сложность и оригинальность этого переноса была в том, что параллельно работали и старая, и новая системы. Информацию переносили пакетами, используя ETL-инструменты «Магнита». После этого данные всех переведённых на новое решение участников обрабатывали уже в облаке.
Для создания онлайн- и офлайн-отчётов и другой аналитики команда проекта выбрала Yandex Managed Service for ClickHouse®. Накопленные за сутки данные из ClickHouse® передают в хранилище Yandex Object Storage. Сейчас их уже более 50 ТБ. На основании этих данных строят аналитику по программе лояльности.

Полноэкранное изображение

Доступ к данным о клиентах можно получить только через Yandex Cloud Interconnect — сервис для создания приватных выделенных сетевых соединений между локальной инфраструктурой и Yandex Cloud. Он обеспечивает надёжность соединения и высокую скорость передачи данных. «Магнит» полностью контролирует доступ пользователей к ресурсам Yandex Cloud: настроили логирование и фиксируют любую активность в личном кабинете облачного провайдера.

Быстродействующий процессинг и развитие программы лояльности

Для «Магнита» основной результат развёртывания — бесперебойный процессинг программы лояльности. Переезд на новую инфраструктуру прошёл без остановок сервиса и незаметно для клиентов. С помощью Yandex Cloud Interconnect компания обеспечила надёжность соединения и безопасность данных клиентов, при этом не потеряв в качестве и доступности программы. После переезда «Магнит» опробовал новые механики программы лояльности и развивает таргетированные и сегментированные акции для покупателей. Сейчас компания может работать более чем с 300 млн персональных предложений, в планах довести их количество до 500 млн.

В дальнейшем Manzana планирует увеличить быстродействие системы и обеспечить скорость ответа программы лояльности в 100 мс как для покупателей офлайн-магазинов с традиционными кассами, так и для пользователей мобильных приложений. Увеличится и количество механик взаимодействия с покупателями — акции и предложения будут более персонализированными.

Мнение

Переход на новую систему лояльности оказался непростым: одновременно происходили изменения на рынке и в компании, ресурсов было немного, а определённости — ещё меньше. Нужно было обновить не только техническое решение, но и ряд связанных с ним процессов. В работе над проектом участвовали больше ста специалистов: «Магнит», Manzana Group и Yandex Cloud объединили свой опыт и технологии, чтобы покупатели и бизнес не ощутили на себе процесс миграции. Облачная инфраструктура Yandex Cloud стала надёжной основой для нового решения: оно получилось гибким, масштабируемым и соответствует требованиям по безопасности, отказоустойчивости и скорости.
Владимир Толмачёв,
руководитель направления кросс-функциональных проектов, «Магнит»

Решим вашу IT-задачу

Мы оперативно расскажем вам о возможностях Yandex Cloud для вашего бизнеса или подберем партнёра, который полностью реализует ваш IT-проект.
Войдите, чтобы сохранить пост