Автоматизация колл-центра ПАО «Пермэнергосбыт» с Yandex SpeechKit

О компании
ПАО «Пермская энергосбытовая компания» (Пермэнергосбыт)
Наиболее трудоемкая часть деятельности энергосбытовой компании — сбор показаний по счетчикам электричества, газа и воды. «Пермэнергосбыт» активно переводит работу с клиентами на онлайн-сервисы, но значительная часть абонентов предпочитает сообщать показания по телефону. Для автоматизации приема показаний был внедрен голосовой робот, использующий сервис синтеза и распознования речи.
Оставим цифры роботам
Ежемесячно в Пермэнергосбыт поступает около 50 тысяч звонков от абонентов, причем большинство из них — для передачи показаний счетчиков. У этих звонков сходные сценарии с небольшим количеством вариантов, хорошо подходящие для автоматизации. Они отличаются друг от друга только количеством и типом счетчиков, которые установлены у абонента.
Для компании большое количество однотипных звонков создает ряд проблем:
- Перегруженность линии. Люди обычно сдают показания счетчиков в течение нескольких дней в конце месяца. Многие клиенты жалуются на долгое ожидание и невозможность дозвониться в «часы пик» для передачи показаний.
- Снижение уровня клиентского сервиса. Колл-центр компании тратит значительную часть рабочего времени на прием и запись показаний вместо того, чтобы заниматься более важными вопросами, поступающими от клиентов.
- Неэффективность предыдущей системы. Раньше автоматическая передача показаний без оператора происходила с помощью тонового набора на телефоне.
Но показания по телефону, как правило, передают люди старшего поколения. Им было сложно следовать этому механизму работы. Неудобен такой режим и для пользователей смартфонов — легко сделать опечатку и придется повторять ввод показаний.
Как робот освободил операторов
В этой статье:
Для реализации проекта был использован голосовой робот Zvonobot, который распознает речь абонента с помощью технологии Yandex SpeechKit. Сервис был запущен в эксплуатацию в январе 2019 года.
Настройка и тестирование робота с участием реальных абонентов проходили в течение месяца. В процессе прорабатывался сценарий разговора и различные варианты ветвления в зависимости от реакции абонента. Чтобы работа по приему показаний не останавливалась, все модификации и их первичная проверка производились в нерабочее время.
При тестировании окончательного варианта сценария специалисты Zvonobot
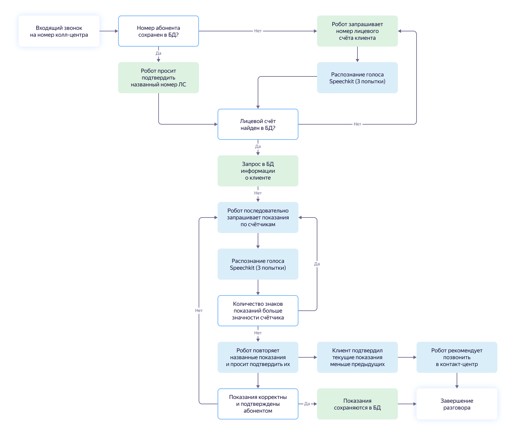
При входящем звонке робот просит назвать номер лицевого счета, показания счетчиков и без участия оператора заносит их в базу данных компании. Если у звонящего более сложный вопрос, который не может решить робот, происходит переключение на «живого» оператора. Таких звонков в среднем около 30%.
Сценарий обработки звонка в общем виде выглядит так:

Ни секунды ожидания
За полтора года эксплуатации робот показал впечатляющие результаты. С его помощью «Пермэнергосбыту» удалось значительно сократить стоимость и время обработки звонков по передаче показаний счетчиков.
С появлением робота клиенты могут передавать показания в любой день и в любое время суток, независимо от загрузки линии колл-центра. Робот может принять большое количество звонков одновременно. Он не устает, не раздражается и не теряет внимательности. Абоненту не придется ожидать, пока освободится оператор. Теперь сотрудники колл-центра могут уделить больше внимания другим проблемам клиентов.
Робот получает положительные оценки от пожилых людей: набор цифр в тональном режиме происходил для них сложно, а теперь им достаточно передать эти цифры голосом.
Внедрение голосового робота, использующего Yandex SpeechKit, помогло компании улучшить обслуживание клиентов. Инженеры «Пермэнергосбыта» продолжают работу над повышением качества обслуживания звонков, а специалисты Zvonobot занимаются дополнением сценария.

