Yandex Cloud
Поиск
Связаться с намиПопробовать бесплатно
  • Истории успеха
  • Документация
  • Блог
  • Все сервисы
  • Статус работы сервисов
  • Marketplace
    • Популярные
    • Инфраструктура и сеть
    • Платформа данных
    • Искусственный интеллект
    • Безопасность
    • Инструменты DevOps
    • Бессерверные вычисления
    • Управление ресурсами
  • Все решения
    • По отраслям
    • По типу задач
    • Экономика платформы
    • Безопасность
    • Техническая поддержка
    • Каталог партнёров
    • Обучение и сертификация
    • Облако для стартапов
    • Облако для крупного бизнеса
    • Центр технологий для общества
    • Облако для интеграторов
    • Поддержка IT-бизнеса
    • Облако для фрилансеров
    • Обучение и сертификация
    • Блог
    • Документация
    • Контент-программа
    • Мероприятия и вебинары
    • Контакты, чаты и сообщества
    • Идеи
    • Калькулятор цен
    • Тарифы
    • Акции и free tier
  • Истории успеха
  • Документация
  • Блог
Создавайте контент и получайте гранты!Готовы написать своё руководство? Участвуйте в контент-программе и получайте гранты на работу с облачными сервисами!
Подробнее о программе
Проект Яндекса
© 2026 ООО «Яндекс.Облако»
Yandex SmartCaptcha
  • Начало работы
  • Управление доступом
  • Правила тарификации
  • Справочник Terraform
  • Метрики Monitoring
  • Аудитные логи Audit Trails
  • История изменений

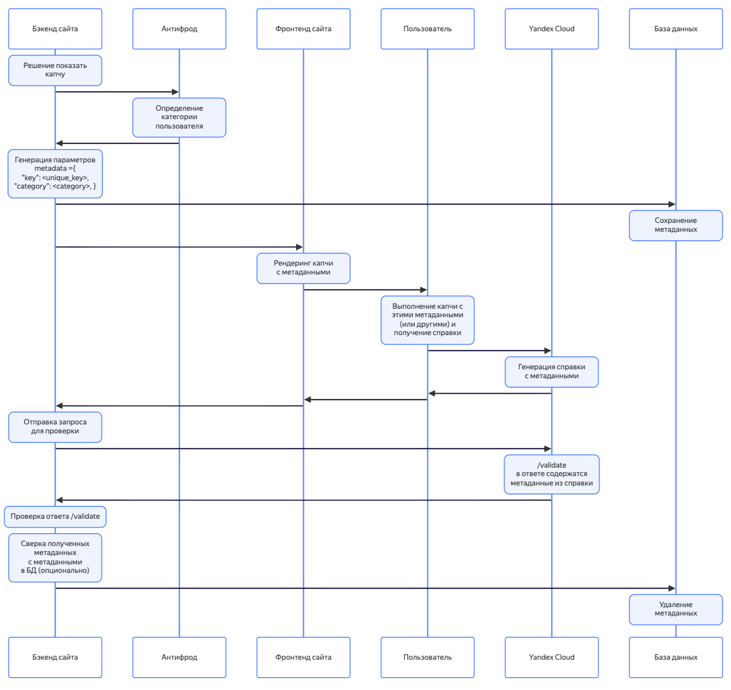
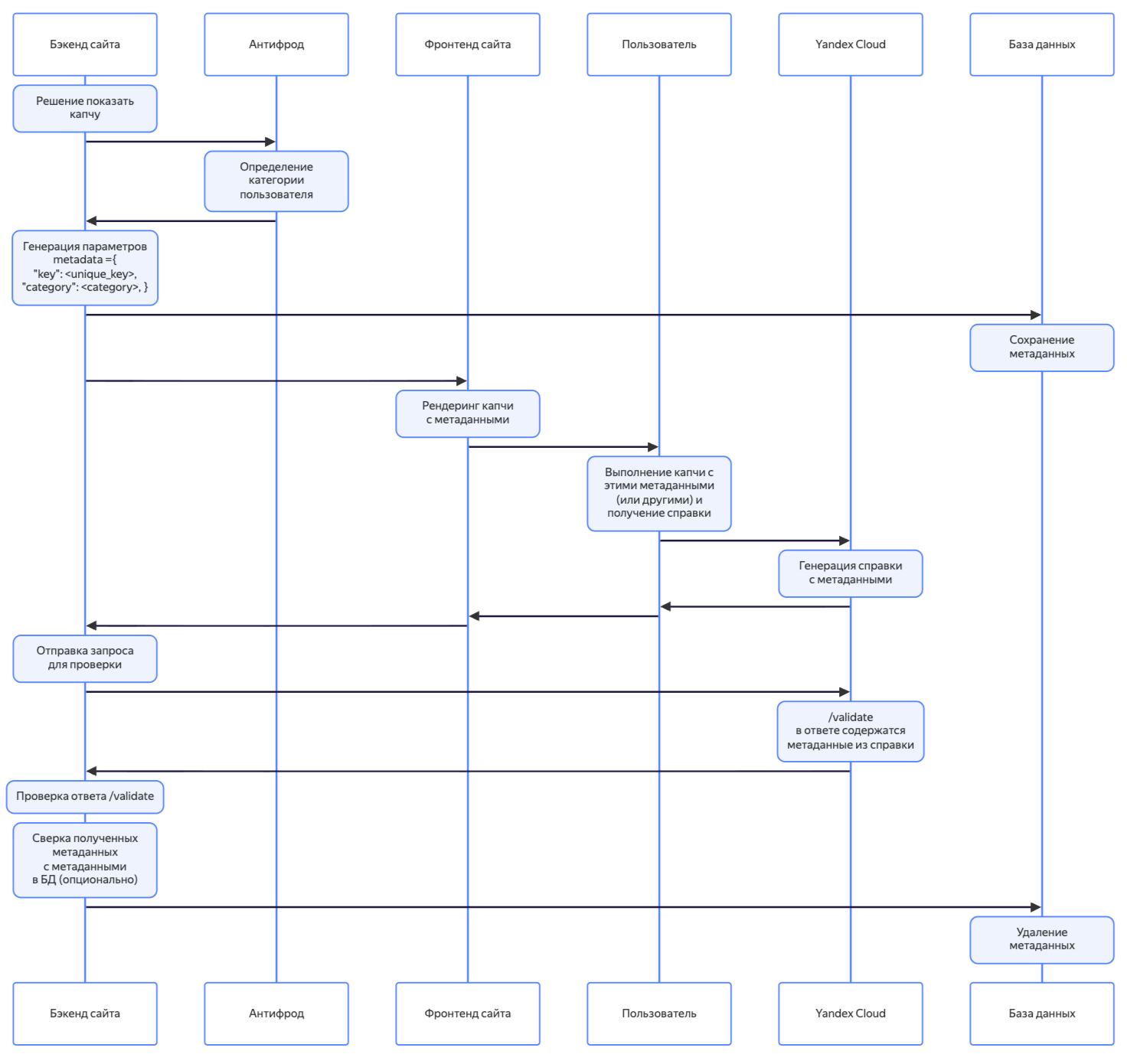
Схема проверки капчи с метаданными

Статья создана
Yandex Cloud
Обновлена 23 декабря 2025 г.

metadata

Была ли статья полезна?

Создавайте контент и получайте гранты!Готовы написать своё руководство? Участвуйте в контент-программе и получайте гранты на работу с облачными сервисами!
Подробнее о программе
Проект Яндекса
© 2026 ООО «Яндекс.Облако»