
Новая реальность фармацевтики: как технологии меняют правила игры в разработке лекарств
ИИ ускоряет многие бизнес-процессы в фармацевтике. Его используют в разработке новых лекарств, в клинических исследованиях и при выводе готовых продуктов на рынок. Рассказываем, как лидеры рынка применяют новые технологии в задачах бизнеса.
- Мировой рынок лекарств стабильно растёт: с 1,67 трлн долларов в 2024 году до прогнозируемых 3,03 трлн долларов к 2034 году.
- В России аптечный рынок за 11 месяцев 2025 года вырос на 13% за счёт спроса частных покупателей.
- ИИ помогает ускорить разработку и вывод лекарств на рынок, оптимизируя процессы от клинических исследований до цепочки поставок.
- Эффективность ИИ в фармацевтике зависит от качества и доступности данных; облачные технологии обеспечивают необходимую инфраструктуру для хранения и обработки данных и гарантируют их безопасность.
- В НМИЦ онкологии им. Н. Н. Петрова разработали систему на базе YandexGPT 5 Pro для ускорения согласования документов для клинических исследований.
- Гибридная архитектура позволяет фармкомпаниям эффективно анализировать большие объёмы данных и прогнозировать рыночные тенденции.
- Облачные решения создают единое информационное поле, обеспечивая полевым сотрудникам доступ к актуальным данным и ускоряя принятие решений.
- Защита конфиденциальных данных — критически важный аспект в фармацевтической отрасли. Облачные технологии предлагают надёжные инструменты для обеспечения информационной безопасности.
- Перспективы ИИ в фармацевтике обширны: от ускорения клинических исследований до решения бизнес-задач. Но существуют вызовы, связанные с качеством данных, зарегулированностью отрасли и информационной безопасностью.
Мировой рынок лекарств показывает стабильный рост: с 1,67 трлн в 2024 году до 1,77 трлн долларов в 2025-м. К 2034 году, по прогнозам
- фармацевтические компании и стартапы наращивают инвестиции в исследования и разработки;
- в развивающихся странах совершенствуется система здравоохранения, обеспечивая более широкий доступ к медицинской помощи;
- растёт сегмент препаратов для лечения сложных и редких заболеваний.
Российский рынок также расширяется: аптечный рынок вырос за 11 месяцев 2025 года на 13%, причём основным фактором роста
Чтобы лекарства быстрее попадали к пациентам и компании сохраняли конкурентные преимущества, необходимо сокращать сроки разработки и вывода препаратов на рынок. Решить эту задачу помогает внедрение ИИ. Его используют на всех этапах разработки: от проведения клинических исследований до реализации лекарств — например, для оптимизации цепочки поставок.
Однако эффективность ИИ напрямую зависит от качества данных: без достоверных сведений модели не смогут точно анализировать информацию, прогнозировать результаты исследований или оптимизировать логистические процессы. Здесь ключевую роль играют облачные технологии — они предоставляют необходимую инфраструктуру для масштабируемого хранения и обработки данных, инструменты для разметки и обучения ИИ‑моделей, а также гарантируют безопасность.
Почему для фармацевтики так важно использовать инновации:

В этой статье разбираемся, как современные технологии помогают компаниям решать ключевые вызовы отрасли.
Ускорить вывод лекарств на рынок с помощью ИИ
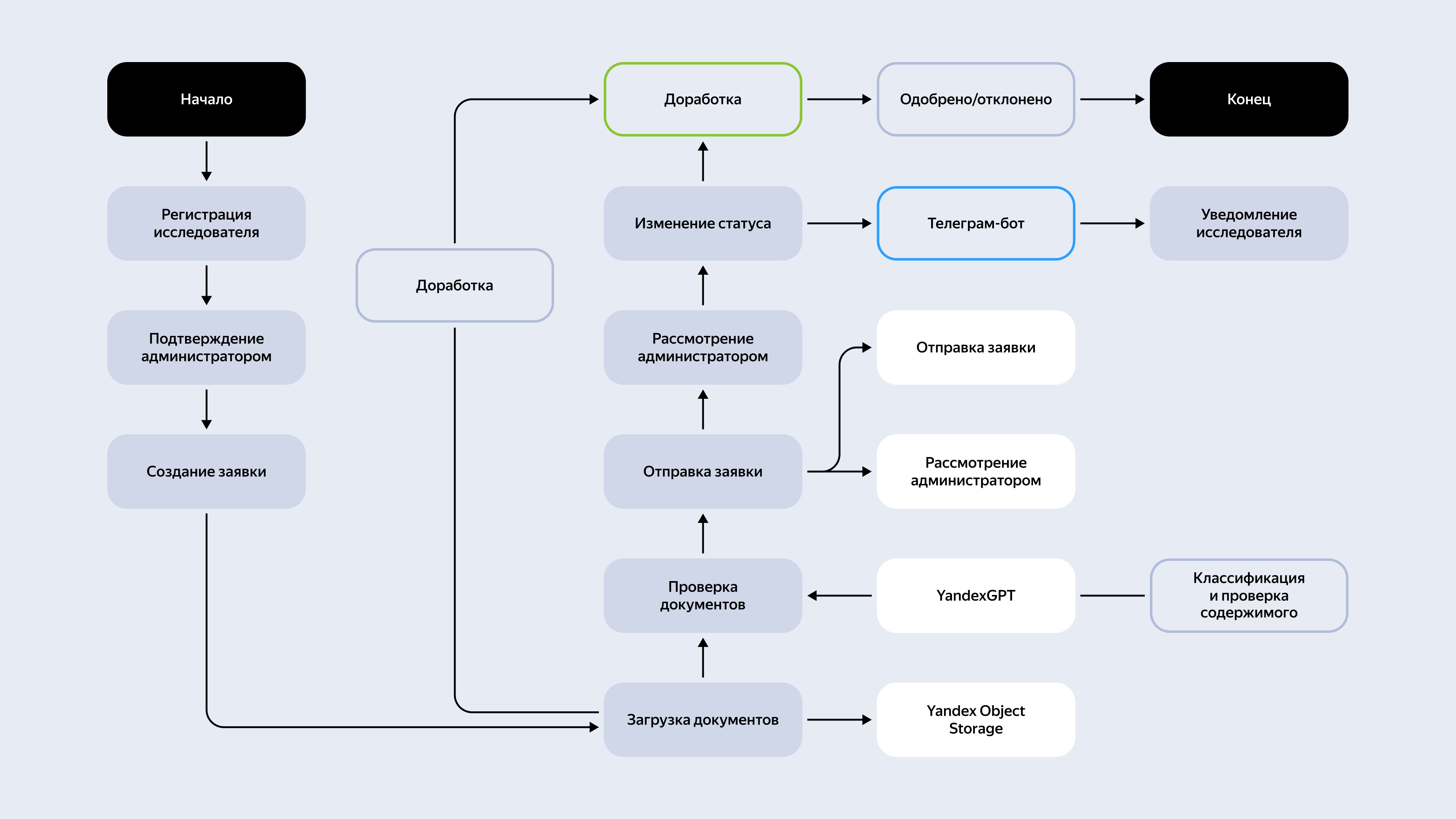
Перед тем как новое лекарство попадёт в аптеки, фармацевтическая компания должна провести клинические исследования и получить разрешение локального этического комитета (ЛЭК) — независимой группы экспертов при медицинской организации. Этот этап критически важен: от скорости согласования зависит, когда препарат выйдет на рынок.
Чтобы получить одобрение на клиническое исследование, фармацевтическая компания должна пройти долгий путь. Полный цикл рассмотрения и согласования документов может занимать более 50 дней. Для высококонкурентного рынка это существенная задержка.
Документы в заявке должны быть оформлены строго в соответствии со стандартами. В биомедицине невозможно «беглое чтение» — каждая страница требует внимательного анализа и может занимать более пяти минут. Особое внимание уделяют формулировкам, таблицам, графикам и логике исследования — от этого напрямую зависит безопасность пациентов. В результате над одной заявкой эксперт может работать до 25 часов и более. Так, ЛЭК при ФГБУ «НМИЦ онкологии им. Н. Н. Петрова» Минздрава России ежемесячно рассматривает от 20 до 50 таких заявок — это колоссальный объём экспертной работы.
В НМИЦ онкологии им. Н. Н. Петрова нашли решение и при поддержке Yandex Cloud разработали систему на базе YandexGPT 5 Pro, которая ускоряет процесс согласования для фармацевтических компаний.
Как работает система:
- Секретарь комитета загружает документы от фармкомпании.
- Нейросеть анализирует их, распределяет по типам, извлекает информацию и проверяет на соответствие критериям.
- Технология автоматически формирует структурированное резюме заявки — вместо сотен страниц эксперты получают краткую выжимку с ключевыми данными.
Первичный анализ заявки теперь занимает несколько часов вместо нескольких дней. Фармкомпании быстрее получают обратную связь и могут сразу исправить ошибки в документах, если система их обнаружила. Это напрямую влияет на скорость вывода препарата на рынок, а в фармацевтике каждая сэкономленная неделя на счету.

Решение развернули с использованием Yandex Managed Service for Kubernetes®, оно работает в защищённом контуре, соответствующем требованиям безопасности медицинских данных.
OLAP-система для многомерного анализа данных.
Анализировать терабайты разрозненной информации
Фармкомпаниям важно прогнозировать спрос, отслеживать рыночные тенденции, контролировать цепочки поставок и собирать информацию из десятков источников — от дистрибьюторов до исследовательских центров по всему миру. Этот поток очень разнородный: продажи и запасы в аптеках, эпидемиологическая статистика, законодательные изменения, аналитические отчёты. Для работы с таким объёмом данных нужны современные платформы анализа и системы прогнозирования.
Традиционные IT‑системы — когда компания держит всю инфраструктуру на собственных серверах — всё сложнее справляются с такими вызовами. Они тяжело масштабируются, привязывают бизнес к одному поставщику программного обеспечения, хранят информацию в разрозненных системах, а также требуют больших затрат на обслуживание инфраструктуры.
Оптимальным выходом для фармкомпаний становится гибридная архитектура. Принцип её работы прост: ключевые данные — персональные участников исследований, информация об уникальных разработках и патентах, разрешения и лицензии — остаются на собственных серверах компании, а всё, что связано с анализом — инструменты обработки информации, системы для бизнес‑анализа и корпоративные хранилища данных — переносится в облако.
Так, фармацевтическая компания «Петровакс Фарм», производитель препаратов «Лонгидаза» и «Полиоксидоний», обновила свою аналитическую систему. Старая инфраструктура на собственных серверах и ПО Microsoft не справлялась с растущим объёмом данных — тормозила анализ и мешала прогнозировать спрос.
Компании было важно создать инструмент для глубокого анализа, снизить зависимость от одного поставщика технологий и сохранить для сотрудников работу в привычном Excel с большими таблицами. Также было важно обеспечить защиту данных по требованиям российского законодательства.
Вместе с партнёром SQEEL «Петровакс Фарм» разработала гибридную платформу: важные данные остались на собственных серверах, а аналитические инструменты переехали в Yandex Cloud. В облаке развернули хранилища для CRM, настроили базу PostgreSQL, безопасное соединение с корпоративной сетью и инструменты визуализации. Крупные файлы разместили в Yandex Object Storage.
В результате получилась единая платформа: локальная часть хранит данные, а облачная — проводит сложные вычисления и визуализирует информацию. Вместо того чтобы изучать тысячи строк в Excel или ждать отчётов, сотрудники сразу видят важные цифры и графики.
В системе созданы подборки данных — витрины. Часть из них подходит для BI‑систем, часть можно выгружать в Excel, а самые объёмные — использовать для построения отчётов в Yandex DataLens

Подобные гибридные платформы используют и крупные международные фармкомпании. Например, Sanofi использует
Создать единое информационное поле в облаке
В фармацевтической отрасли есть полевые сотрудники: менеджеры по продажам, медицинские представители и региональные координаторы. Они часто находятся в разъездах, работают удалённо и используют собственные устройства.
В российских фармкомпаниях полевые сотрудники работают примерно по той же модели, что и в мире: они не продают лекарства напрямую, а продвигают их через врачей, аптеки и медицинские организации. Сотрудники посещают врачей, представляют им препараты, объясняют показания и преимущества, делятся данными исследований, приглашают на образовательные мероприятия. Результаты их работы оценивают по охвату специалистов и динамике продаж по независимой аналитике, поэтому актуальный доступ к данным критичен для эффективности.
Но традиционные инструменты существенно ограничивают их возможности. Работа только с Excel-файлами не подходит для таких объёмов — большие таблицы из сетей дистрибуции долго грузятся и зависают, а для SQL-выгрузки нужно время на формирование, данные быстро устаревают. Презентации и отчёты приходится регулярно обновлять вручную, а любая совместная работа над документами связана с риском конфликтов версий и возможной потерей данных. Также системные задержки не позволяют оперативно реагировать на динамичные изменения рынка — например, на внезапный дефицит препаратов или резкий всплеск спроса.
Облачные решения позволяют создать единое информационное пространство. Данные о продажах, остатках препаратов и планах собираются в одной централизованной системе — это решает проблему разрозненности информации.
Ключевое преимущество облачных систем — автоматическое обновление данных. Облачные платформы легко интегрируются с корпоративными системами — ERP, CRM и системами учёта. Полевые сотрудники получают мгновенный доступ к актуальным данным, а руководители видят «живую» картину бизнеса — полную информацию о продажах, остатках и выполнении планов — без задержек и ошибок.
Международная фармацевтическая компания Glenmark Pharmaceuticals Ltd. внедрила в российском подразделении аналитическую систему на базе Yandex Cloud. Основной инструмент — сервис визуализации данных Yandex DataLens.
Команда Glenmark развернула инфраструктуру с помощью Yandex Compute Cloud. Около 800 ГБ данных перенесли в Yandex Managed Service for PostgreSQL. В базу загрузили информацию о продажах, товарных запасах, справочники лекарственных препаратов, цен и территорий. Для эффективной подготовки аналитических витрин подключили Yandex Managed Service for ClickHouse®. За визуализацию данных отвечает Yandex DataLens.


Решение помогло в пять раз ускорить доступ к актуальной аналитике для региональных полевых сотрудников и вдвое увеличить число ежедневных пользователей системы. Сотрудники в реальном времени получают данные о продажах, товарных запасах и визитах, могут оперативно анализировать рынок и принимать решения.
В мировой практике аналогичный подход применяет швейцарская фармацевтическая компания Novartis
Надёжно защищать конфиденциальные данные
Фармацевтическая промышленность — одна из самых регулируемых и наблюдаемых отраслей. Безопасность данных компаний напрямую связана с безопасностью пациентов: любая утечка или искажение информации может повлечь серьёзные последствия для здоровья людей.
Внутри индустрии ключевые игроки обмениваются огромными объёмами конфиденциальных данных: от результатов исследований до коммерческих соглашений. Сохранение конфиденциальности критически важно — оно обеспечивает бесперебойность бизнес‑процессов и позволяет соблюдать постоянно обновляемые нормативные стандарты и требования регуляторов.
При этом фармкомпании постоянно сталкиваются с целым комплексом проблем:
- Сильная зависимость от подрядчиков и внешних поставщиков услуг — каждый партнёр создаёт потенциальную точку риска.
- Использование гибридных IT-решений (сочетание локальных и облачных сервисов) усложняет централизованный контроль за защитой информации.
- Специалисты по информационной безопасности работают в условиях жёстких регуляторных требований и решают множество разноплановых задач — от рутинного мониторинга до стратегических инициатив.
Утечки данных чреваты серьёзными последствиями, от штрафов и потери доверия рынка до сбоев в поставках и нарушений отраслевых правил. В защите данных особую роль играют облачные технологии: они предлагают надёжные инструменты — шифрование, аналитику угроз в реальном времени, средства соответствия стандартам, — позволяющие выстроить эффективную стратегию защиты и не перегружать внутренние команды безопасности.
Пример такого сотрудничества в сфере ИБ — кейс AstraZeneca. В период активного развёртывания инфраструктуры в Yandex Cloud перед компанией стояла задача обеспечить непрерывный мониторинг безопасности новой среды. Чтобы сфокусировать внутренних ИБ-специалистов на стратегических задачах и не перегружать их рутинным контролем, требовалось специализированное решение. При этом критически важно было обеспечить бесшовную защиту данных и не допустить инцидентов на этапе миграции.
AstraZeneca внедрила сервис Yandex Cloud Detection and Response, который помог организовать защиту инфраструктуры с минимальным вовлечением ресурсов компании. На начальном этапе специалисты определили ключевые параметры конфигурации — внешние IP‑адреса, сервисные аккаунты и другие базовые настройки. Это помогло заметно сократить количество ложных срабатываний. Также запустили отслеживание подозрительных действий в облаке.
Решение позволило контролировать изменения инфраструктуры и наблюдать за действиями привлечённых подрядчиков. Компания получает своевременные оповещения об угрозах без избыточной нагрузки на персонал.
Мировые фармкомпании активно внедряют облачные технологии для обеспечения ИБ на всём жизненном цикле лекарственных препаратов. Например, Moderna использует
Какие вызовы и перспективы ждут ИИ в фармацевтике
По словам менеджера по цифровым инновациям AstraZeneca Елены Несиной, перспектив у технологий искусственного интеллекта в фармацевтической отрасли много: от клинических исследований и научных разработок — поиска мишеней и молекул, прогнозирования свойств — до бизнес-задач: предугадывания спроса и поставок, повышения эффективности закупок, построения омниканальных коммуникаций, сегментации и планирования активностей, ускорения подготовки контента. По недавним оценкам, ИИ может ускорить самую трудоёмкую часть разработки препарата — проведение клинических исследований — на 30–50%, а в некоторых случаях речь идёт о годах работы.
Группа международных стандартов качества и безопасности для регулируемых отраслей: фармацевтики, биотехнологий, медицины и пищевой промышленности. Включает требования к производству (GMP), клиническим исследованиям (GCP), лабораторной работе (GLP) и другим процессам.
При этом, отмечает Елена Несина, у индустрии немало вызовов, связанных с внедрением технологий.
Первое ограничение — качество и доступность аналитических данных: для ряда задач только возможность обратиться к деперсонализированным и агрегированным данным контура здравоохранения позволит совершить прорыв.
Второй фактор — высокая зарегулированность отрасли. Если решения на базе ИИ затрагивают чувствительные GxP-процессы, практически неизбежны обязательные процедуры оценки рисков, валидации, управления изменениями, обеспечения прослеживаемости и готовности к аудитам — причём это касается не только первого запуска, но и дальнейших обновлений и контроля работоспособности моделей.
Третий фактор — информационная безопасность и конфиденциальность: персональные данные сотрудников и интеллектуальная собственность требуют строгих контуров доступа, мониторинга и защиты от утечек. Для генеративных моделей добавляются риски «уверенных ошибок», непреднамеренного раскрытия данных и сложности объяснения ответа.
Поэтому при внедрении ИИ в фармацевтике почти всегда требуется не просто «внедрить модель», а выстроить фундамент: данные, процессы, контроль рисков и понятные правила использования.

