Схема работы системы

Как ИИ помогает студентам находить тему дипломной работы
Рассказываем, как Университет управления «ТИСБИ» с помощью Yandex Cloud автоматизировал согласование темы дипломной работы и освободил больше 1,5 тыс. часов в семестр.
- Выбор темы выпускной квалификационной работы (ВКР) часто превращается в рутину — студенты предлагают темы, которые не соответствуют их компетенциям или дублируют работы прошлых лет. Это приводит к снижению качества работ, потере мотивации у студентов и административной перегрузке преподавателей.
- Решение: автоматизация процесса выбора темы ВКР с помощью системы, которая использует данные об академическом профиле студента и генеративный ИИ.
- В основе проекта — информационная система управления университета (ИСУ), в которой за 15 лет накопилось около 100 ГБ данных. Система формирует цифровой профиль студента на основе компетенций, персонального плана и портфолио.
- Проект реализовали на базе облачной инфраструктуры Yandex Cloud — это позволило избежать капитальных затрат на закупку серверного оборудования и использовать такие сервисы, как Yandex DataSphere, API Yandex AI Studio, Yandex Managed Service for Valkey™ и Yandex Managed Service for ClickHouse®.
- Сервис встроен в личный кабинет преподавателя в ИСУ, который может отправить запрос на генерацию списка тем и получить пять персонализированных рекомендаций.
- Система используется на трёх из пяти факультетов Университета управления «ТИСБИ», 43 студента воспользовались системой и сгенерировали около 500 тем.
- Систему планируют расширить на работу с аспирантами, а также адаптировать проект в других образовательных учреждениях — при условии обучения сервиса на данных конкретного вуза.
Проблема: когда тема дипломной работы — лотерея
Выбор темы выпускной квалификационной работы (ВКР) — один из ключевых этапов обучения. Чаще всего этот процесс традиционно превращается в рутину: студенты порой предлагают темы, оторванные от их реальных компетенций, — во время консультации становится понятно, что человек не очень хорошо разбирается в практической части работы — или дублируют работы прошлых лет. В итоге научные руководители тратят ресурсы на корректировку формулировок вместо работы над сутью исследования.
В Университете управления «ТИСБИ» ежегодно защищается около 1,3 тыс. ВКР. Примерно 30–35% тем приходилось корректировать, а преподаватели тратили в среднем пять рабочих дней на согласование темы с каждым студентом.
Результат такого подхода предсказуем: снижение качества работ, потеря мотивации у студентов и административная перегрузка преподавателей. Тогда в ТИСБИ обратились к Yandex Cloud для создания подходящего решения.
Метрика, используемая для измерения различий между объектами с разнородными данными: числовыми, категориальными, логическими.
Нейросеть, которая обучается без учителя сжимать входные данные в компактное представление, а затем восстанавливать их с минимальными потерями.
Решение: связь математики и генеративного ИИ
Лаборатория искусственного интеллекта «ТИСБИ» решила автоматизировать процесс выбора темы ВКР, превратив его из административной рутины преподавателей в точку роста для студента. В 2023 году проект получил поддержку Центра технологий для общества Yandex Cloud.
Центр технологий для общества предоставил университету полноценную техническую площадку с помощью доступа к облачным сервисам Yandex Cloud. Для команды это было особенно ценно — одной из целей проекта было знакомство студентов, участвующих в лаборатории, с профессиональными инструментами разработки проектов на базе ИИ.
Данные как фундамент
Основой проекта стала информационная система управления университета, в которой за 15 лет накопилось около 100 ГБ данных. Для разработки и тестирования сервиса команда использовала выборку объёмом 1 ГБ, а для тестирования приложения — около 5 ГБ.
Система формирует цифровой профиль студента на основе трёх блоков данных из информационной системы университета (ИСУ):
- Компетенции — информация о подтверждённых навыках, которые студент получил во время обучения на всех курсах.
- Персональный план — данные о предметах и оценках студента на всех курсах.
- Портфолио — сертификаты о пройденных внешних курсах и программах.
Векторное представление и поиск похожих профилей
Команда представляет компетенции не результатом «чёрного ящика», а вектором признаков, который отражает, кто студент, что он изучал в институте, какие баллы получил и какие внешние курсы проходил. Существенная часть признаков формируется из учебного плана: результаты по дисциплинам разворачиваются в отдельные компоненты вектора. Дополняют его информация о практиках и компоненты портфолио.
Для поиска похожих студентов система использует метрику «расстояние Гауэра» — она корректно работает со смешанными типами данных и даёт устойчивое сравнение профилей.
В лаборатории экспериментировали с различными автоэнкодерами, чтобы получить более компактное представление данных и избавиться от «шума», но это не улучшило качество рекомендаций. Сейчас команда работает над усовершенствованием модели: планирует внедрить алгоритмы ранжирования, методы обучения представлений и графовые модели, а также глубже учитывать специфику данных.
Каскадная архитектура: экономия через умное распределение задач
Ключевая особенность решения — экономическая эффективность за счёт каскадирования технологий.
Этап 1. Математическое моделирование. Система находит студентов с похожим академическим профилем и анализирует успешные темы прошлых лет. Это быстрая и недорогая вычислительная операция, которая определяет смысловое ядро будущей темы.
Этап 2. Генеративный ИИ. После того как смысловое ядро определено, в работу включается Yandex AI Studio
Задача для модели формулируется так: «Написать пять тем определённой сложности с указанием предметной области, которые подходят конкретному студенту».
Требования к генерации:
- Соответствует сильным сторонам студента на основе академической успеваемости и пройденных курсов
- Учитывает данные о темах ВКР выпускников той же специальности, максимально схожих по успеваемости
Определение сложности темы:
- Средний балл > 80 → сложнейшие темы
- Средний балл > 70 → сложные темы
- Средний балл > 60 → темы средней сложности
- Средний балл ≤ 60 → лёгкие темы

Вопрос уникальности
Сейчас темы генерируются с опорой на информацию о студенте, его пожелания к теме и контекст похожих выпускников, а разнообразие контролируется настройкой температуры
Строгую гарантию уникальности генерацией дать нельзя — нужна валидация. Поэтому следующий шаг развития системы — добавить автоматический пост-контроль: сравнение с архивом тем, отсеивание близких формулировок и перегенерация. Команда начала с простых фильтров, в планах — добавить семантическую проверку через эмбеддинги и порог сходства.
Реализация: облачная инфраструктура без капитальных затрат
Проект разрабатывали на базе Yandex DataSphere с использованием кластеров GPU, API Yandex AI Studio, Yandex Managed Service for Valkey™ и Yandex Managed Service for ClickHouse®. Выбор облачной инфраструктуры позволил университету избежать капитальных затрат на закупку серверного оборудования.
Важным для проекта оказалось динамическое масштабирование GPU для OCR. В пиковых сценариях, например при загрузке документов выпускников, система сталкивалась с резким ростом нагрузки. Динамическое масштабирование позволяет автоматически добавлять вычислительные ресурсы для параллельной обработки многих документов одновременно. Без этого обработка 3 тыс. сертификатов на одном CPU заняла бы более 2,5 часов, а с динамическим масштабированием нагрузка распределяется на несколько GPU, сокращая время до 1,5 минут.
Аналогичная ситуация с вычислением расстояния Гауэра для тысяч выпускников — ресурсоёмкой задачей, которая при последовательном выполнении на CPU становится крайне медленной. Параллельная обработка на нескольких GPU с автоматическим масштабированием ускоряет расчёты и предотвращает задержки.
Разработка велась в привычной для команды среде с использованием объектного хранилища для безопасного доступа к массивам данных.

Архитектура решения
Как это работает: взгляд пользователя
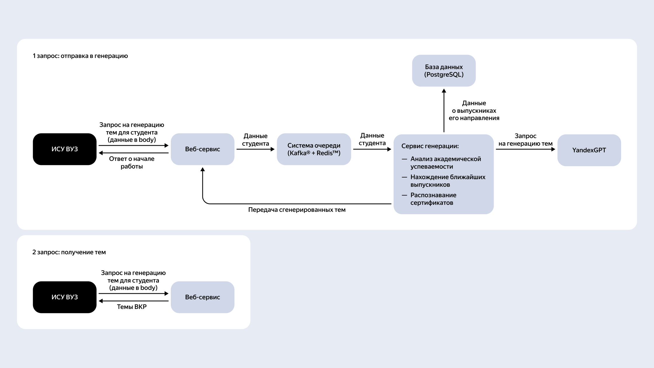
Целевая аудитория системы — преподаватели вуза. Сервис встроен в личный кабинет преподавателя в ИСУ.
Вот как выглядит пользовательский путь:
- Преподаватель переходит в личный кабинет в ИСУ и выбирает раздел «Руководство проектами»
- Выбирает студента с неутверждённой темой ВКР или курсовой работы
- Отправляет запрос на генерацию списка тем
- Получает пять персонализированных рекомендаций
- При необходимости переходит к опции «Сгенерировать новую тему» и заполняет форму «Описание желаемой темы»
- Получает дополнительный список из пяти тем
- Назначает подходящую тему студенту

Решение встроено в ИСУ
Первый запрос обрабатывается практически мгновенно: данные отправляются в очередь, и сервис сразу возвращает ответ. Дальнейшая обработка происходит асинхронно.
Результаты: от пилота к масштабированию
Изначально система создавалась для факультета информационных технологий, но векторное представление компетенций оказалось универсальным. Без дополнительной доработки решение масштабировали на экономический факультет и факультет управления.
43 студента уже воспользовались системой, около 500 тем было сгенерировано. Система работает на трёх из пяти факультетов университета.

Ключевые показатели улучшения
Отзывы преподавателей положительные. Наибольший интерес вызывает назначение тем ВКР и курсовых работ студентам, обучающимся по заочной форме.
Перспективы: от бакалавриата к аспирантуре
Успех проекта открыл дорогу для более сложных задач. Следующий этап — работа с аспирантами, но подход здесь принципиально иной. В задаче рекомендации темы ВКР команда сделала акцент на математику: сначала система находит похожих студентов, подбирает схожую тему и добавляет разнообразие за счёт использования Yandex AI Studio.
В случае с аспирантами команда понимает, что корректнее анализировать выбранную тему, а не рекомендовать новую. Фокус смещается на предварительное изучение нормативных документов, которые определяют научно-техническую политику России. На основании этих документов можно оценивать или рекомендовать дополнения к теме. Здесь команда уходит в сторону создания новых навыков и дообучения генеративной модели для задачи анализа и рекомендации тем для аспирантов.
Кроме того, решение может быть полезно любому вузу, который обладает базой знаний о своих студентах и готов дообучить сервис на своих данных. Команда пока не планирует выпускать сервис в публичный доступ, потому что для корректной работы требуется доступ к данным конкретного вуза. Без обучения на данных вуза решение перестанет быть персонализированным.
Тем не менее, методология и архитектура проекта могут послужить основой для создания аналогичных систем в других образовательных учреждениях.
Центр технологий для общества Yandex Cloud реализует социально значимые проекты в области образования и науки, здравоохранения, экологии и культуры. Если у вас есть похожие проекты, заполните заявку.



